《北京印刷学院机电工程学院团学组织工作条例》正式生效
发布日期:2018-05-29
无规矩不方圆。一个成功的组织必然有完善的管理制度予以支撑。
在团学活动日益精彩丰富,团学队伍日益扩大和高校共青团改革如火如荼进行之际。团学亟待一份完整的管理制度,来帮助规范团学的各项工作。
自2017年7月起,机电团学第五届主席团便着手起草新的“工作制度”。在借鉴校学生会工作手册的基础上,根据我院以及团学各方面的实际情况,编纂完成了最初版本的“工作制度”。
2017年9月14日,在第五届团学第一次团学大会上,机电工程学院团学主席团向全体团学成员公布了“制度”的部分内容,并开始试行,并在团学接下来的各项工作中不断修改完善。
2018年4月,经过主席团商议,认为“制度”经过半年多时间的试行与调整,可以正式修改并发布。于是,“制度”的修订完善工作重新启动。
在这次修订过程中,参考了大量高校学生组织的管理条例及工作制度,结合机电工程学院特色和团学实际情况,并多次与学院主管团学工作的李岳秋老师进行商议。最终对“制度”做出大量修改,并确定条例名称为《北京印刷学院机电工程学院团学组织工作条例》。
为充分听取群众意见,2018年5月7日,《条例》通过部长向团学全体成员发布,征求全体团学成员的宝贵意见。在再次经过多次的修改完善之后,于5月26日第五届团学执委会表决通过。
2018年5月27日,北京印刷学院机电工程学院第三次团学、学生代表大会隆重召开。大会上,分团委副书记张晓丹宣读了《条例》,台下代表及候选人们认真审议并学习。最终,在热烈的掌声中,《条例》通过了大会的审议,标志着《条例》的正式生效,也标志着团学的工作迈上了一个新的台阶。
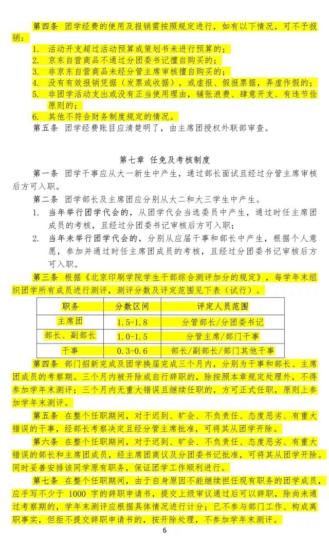
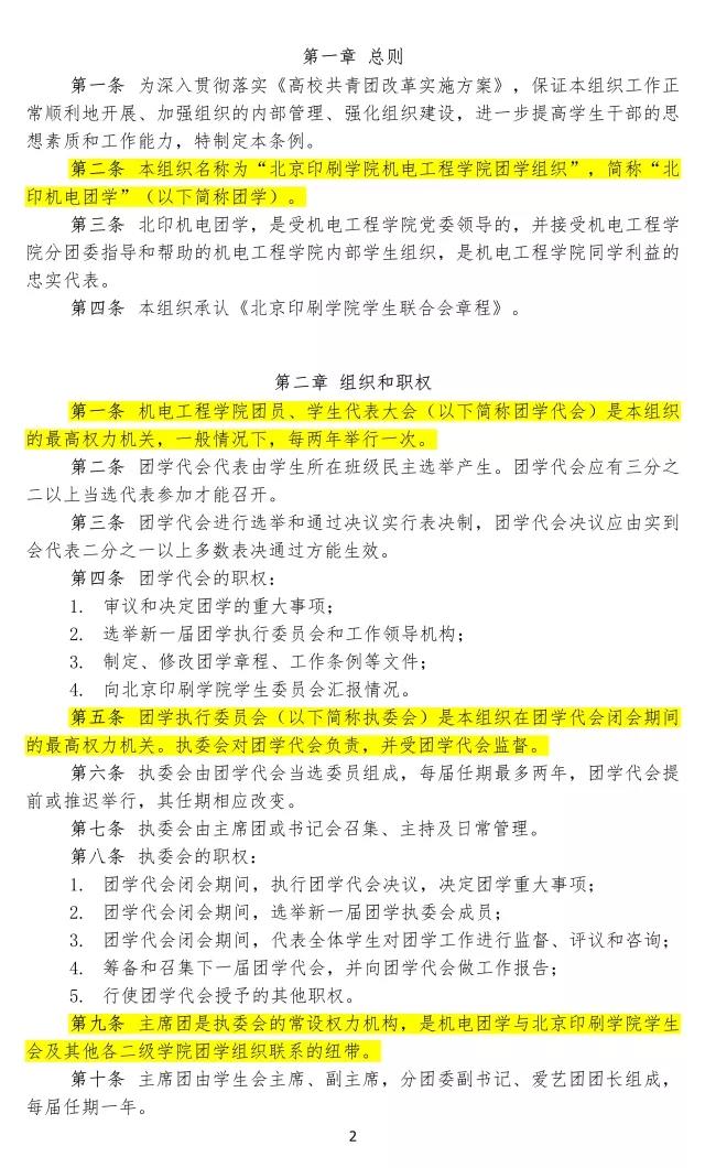
附录:《北京印刷学院机电工程学院团学组织工作条例》